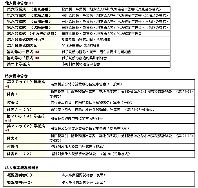
5−3 対応様式一覧
「税理士いらず」がサポートしている法人税申告書、地方税申告書、消費税申告書、
法人事業概況説明書の様式については、以下の通りです。





*1: 別表番号は、平成28年度様式(平成28年4月1日以降終了事業年度用)の番号です。
*2: 株主明細等については、個別入力を必要とします。
*3: 原則として、個別入力を必要とします。
*4: 内訳書の作成には、補足情報の入力が必要です。
*5: 事業税は所得割、法人住民税は法人税割と均等割のみの対応になります。
*6: 本則課税は、課税売上割合95%以上のみの対応になります。
*7: 簡易課税の事業区分は、1種類のみの対応になります。
*8: 税額控除はサポートされていませんので、別表六(一)を記述した場合には、
  関連別表等についても個別に記載する必要があります。
*9: 所得が黒字の場合、少額減価償却資産の購入があった場合は、自動記載され、
  それ以外の場合は、マニュアル記載します。
*10: 消費税還付申告書を提出する場合には、この様式をマニュアル記載して提出します。
*11: 平成26年10月1日以降開始事業年度の場合は、別表一(一)は、2枚組になります。
*12: 平成28年度様式には、復興特別法人税申告書は含まれません。


前のページへ   目次に戻る   次のページへ